赌博网-赌球网址-体育_百家乐官网_新全讯网22335555

機械與車輛學院

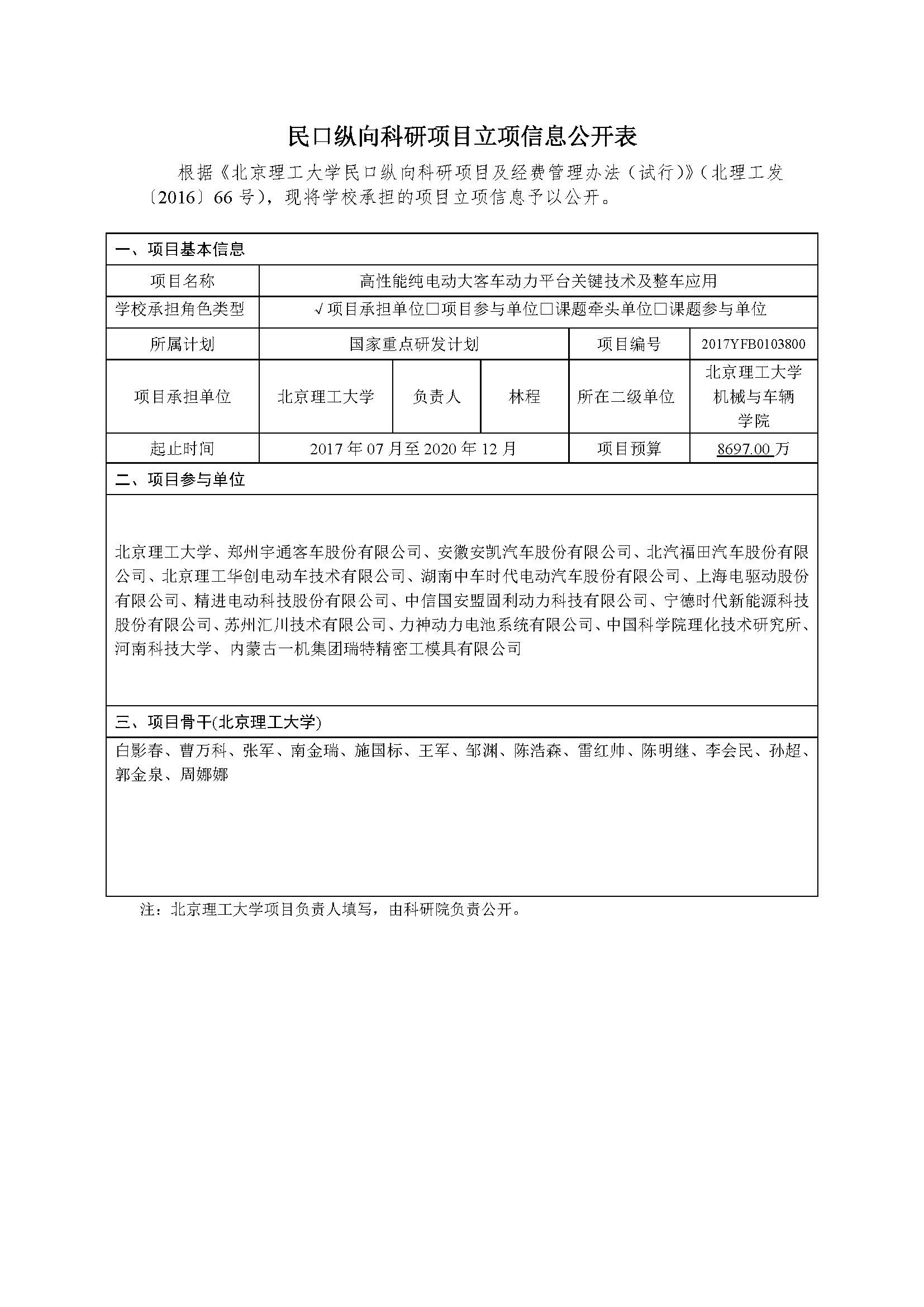
您所在的位置是: 首頁» 民口縱向科研項目信息公開» 立項信息» 機械與車輛學院

2017YFB0103800

發布日期:2017-10-24


娱乐城开户送| 百家乐官网精神| 英德市| 百家乐官网是真的吗| 百家乐官网和抽水官网| 英皇百家乐官网的玩法技巧和规则| 百家乐官网程序开户发| 百家乐高科技出千工具| 网上百家乐| 线上百家乐官网信誉| 大发888检测技能| 百家乐官网怎么骗人| 木棉百家乐网络| 波克城市棋牌下载| 现金百家乐官网下载| tt百家乐的玩法技巧和规则| 邛崃市| 百家乐系统分析器| 澳盈88投注| 百家乐游戏看路| 大发888官方网站指定开| 百家乐官网赌博策略| 大发888游戏好吗| 百家乐官网看澳门| 大发888真钱游戏下载官网| 澳门百家乐实战| 百家乐官网作弊演示| 百家乐哪家有优惠| 真人百家乐官网技巧| 百家乐注册优惠平台| 10BET娱乐城| 缅甸百家乐网站| 皇冠国际现金投注| 大发888娱乐城下载最新版| 百家乐官网园云鼎赌场娱乐网规则| 德州扑克 梭哈| 百家乐公式论坛| 百家乐官网评级导航| 大发888容易赢吗| 六合彩脑筋急转弯| 威尼斯人娱乐项目|