關于公布北京理工大學2016年教育部教育教學改革建設項目立項的通知
發布日期:2016-09-07
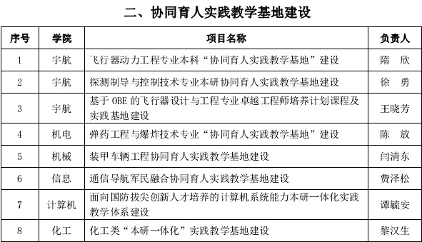
根據《教育部關于中央部門所屬高校深化教育教學改革的指導意見》(教高[2016]2號)的要求,我校組織開展了2016年北京理工大學教育部教育教學改革建設專項申報工作。計劃安排以下七類建設項目:專業綜合改革試點項目、協同育人實踐教學基地建設、實驗教學平臺建設、信息技術與教育教學深度融合、大學生創新創業訓練計劃項目、教師教學能力提升項目、對口支援西部高校。
教務處組織專家對各單位申報項目進行了評審,根據評審結果,立項支持專業綜合改革試點項目22項,協同育人實踐教學基地建設8項,專業類實驗教學平臺建設1項,信息技術與教育教學深度融合25項,大學生創新創業訓練計劃項目1項,教師教學能力提升項目1項,對口支援西部高校1項。現將獲準立項建設的結果予以公布。
特此通知。
教務處
2016年9月







