【教師發展中心】關于舉辦公文寫作專題研修培訓的通知
各位老師:
為切實幫助管理人員提升公文寫作水平,提高辦文質量和效率。自5月起教師發展中心組織開展公文寫作系列研修培訓,有關安排如下:
一、研修對象
主要面向管理人員和輔導員,其他教職工可自愿報名參加。
二、研修時間
2019年5月-7月
三、研修形式
通過公文教程研讀、主題講座、實務指導、學習成長小組交流等形式開展。
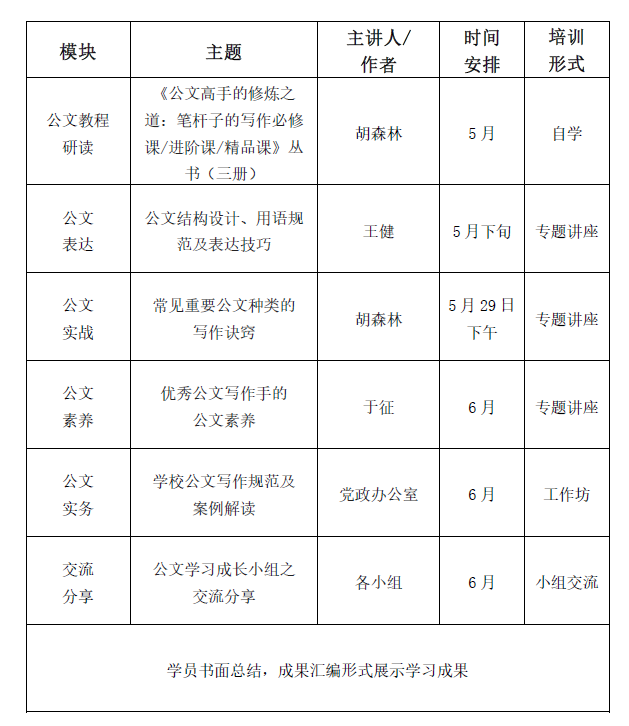
四、研修安排

五、研修報名
請點擊鏈接https://jinshuju.net/f/pwAYS9 或掃描下方二維碼填寫報名信息。

凡全程參與研修活動者均可免費獲得由機關黨委和校工會為學員們精心準備的經典公文教程:《公文高手的修煉之道:筆桿子的寫作必修課/進階課/精品課》叢書(三冊)一套,以及 “公文寫作能力研修結業證書”。
教師發展中心將為參加研修的學員建立學習成長檔案。歡迎關注教師發展中心網站http://cfd.bit.edu.cn/index.htm和公眾號“北京理工大學教師發展中心”獲取后續培訓信息。
聯系方式:010-68911017 cfd@bit.edu.cn
教師發展中心 機關黨委 校工會
2019年4月28日
附:專家簡介
1. 王健: 中國人民大學信息資源管理學院教授,原國家人事部公務員“公文寫作”培訓教師,全國MPA核心課程“公文寫作”師資培訓班授課專家;多年來從事“文書學”“公文寫作與處理”“現代辦公環境中文件工作科學管理”“電子文件管理”等方面的科研、教學與培訓工作;主持國際標準ISO 16175《電子辦公環境中文件管理原則與功能要求》的采標(GB/T 34840)工作,“電子系統中文件真實性永久保障國際合作項目”亞洲隊負責人。
2. 胡森林: 碩士畢業于中國人民大學,現任中國海洋石油集團有限公司辦公廳副主任,暢銷書作家,知名評論人。從事多年文字相關工作,有文學創作、新聞報道、公文起草、政策研究等經歷。曾主持多項重要報告撰寫、產業政策調研和管理課題研究,受聘《金融時報》、財新傳媒等多家知名媒體專欄作家或撰稿人,出版著作三部,其中專論寫作的《公文高手的自我修養》一書,在多個電商平臺位居同類書籍銷量首位。擔任多家媒體編委、專欄作家和大學客座研究員。
3. 于征: 北京市委辦公廳秘書處副處長。具有多年國家機關公文起草與辦理經驗,熟悉各類公文種類、公文格式、行文規則、公文起草和公文管理要點。
