北理工成功舉辦第十四屆中國研究生電子設計競賽華北賽區比賽
發布日期:2019-08-21 供稿:研究生院 攝影:黨委宣傳部 郭強 研究生院、志愿者
編輯:于濛濛 審核:王軍政 閱讀次數:
7月6日至7日,由教育部學位與研究生教育發展中心、中國科協青少年科技中心、中國電子學會主辦,北京理工大學承辦的“兆易創新杯”第十四屆中國研究生電子設計競賽華北賽區現場賽在北理工舉行。北京理工大學副校長王曉鋒、中國電子學會副秘書長王天虹、中國研究生電子設計競賽組委會秘書長、清華大學電子工程系黨委書記金德鵬、北京理工大學研究生院常務副院長王軍政、北京理工大學信息與電子學院副院長崔嵬出席開幕式。組委會代表、承辦單位代表、評審專家、現場賽參賽師生共300余人參加了開幕式。開幕式由王軍政主持。
王曉鋒在致辭中代表北京理工大學對參會嘉賓、評審專家和參賽師生的到來表示熱烈歡迎,對主辦方的信任和華北地區高校、科研院所的支持表示衷心感謝,并介紹了我校基本情況和發展歷史。他講到,北理工始終以立德樹人為根本任務,高度重視人才培養工作,將學生科技創新作為重要抓手,制定了一系列關于科技創新活動的激勵政策,取得了明顯成效。近年來獲得了包括全國互聯網+、挑戰杯和阿布扎比國際無人機大賽、人工智能挑戰賽等在內的多項高水平國內外競賽大獎。他介紹學校承辦此次華北地區比賽相關工作,學校領導高度重視,研究生院會同信息與電子學院提前謀劃、精心組織,相關部門大力協同、認真籌備,加大宣傳力度,積極聯絡華北地區兄弟高校和科研單位,使參賽單位數量和質量大幅提升,參賽作品數量比去年增加了80%以上。在會議初評基礎上,為了促進不同高校和科研單位參賽隊加強交流、相互學習,充分展示成果和實力,評選出優秀作品晉級全國決賽,專門組織了62個一等獎作品現場展示和答辯的現場賽,這也是華北賽區首次組織現場賽,最后預祝現場決賽取得圓滿成功!
王天虹對本次競賽的籌辦工作給予充分肯定,并代表中國電子學會對北京理工大學的支持與付出表示感謝。她講到,中國電子學會作為中國研究生電子設計競賽的主辦方及秘書處單位,高度重視競賽的組織工作,積極促進教育鏈、人才鏈與產業鏈、創新鏈的有機銜接,形成了高等院校、地方政府、產業園區、行業企業共同推動的良好局面。經過不斷努力,大賽已成為參賽規模大、專業覆蓋廣、綜合價值高的著名品牌賽事,并預祝各參賽隊取得優異成績!
金德鵬代表組委會秘書處對參賽師生表示歡迎,對北京理工大學表示感謝,并介紹了本屆研電賽全國報名和評審情況。

北理工信息與電子學院教授羅森林、信息與電子學院碩士研究生楊俊楠分別代表現場賽評審專家和參賽隊員進行宣誓。

本屆大賽華北賽區共有來自轄區49個高校和科研院所的396支代表隊提交參賽作品,參賽人數達到1610人,其中來自41所院校的312支隊伍成功參與競賽,比去年增長了82%。6月27日至28日,在北京理工大學進行了會議評審,評選出華北賽區一等獎62項、二等獎94項、三等獎94項,優秀指導教師獎62名、優秀組織獎21項。獲得一等獎的62個代表隊參加了7月6日至7日的現場賽,通過作品展示與答辯,最終評選出31支隊伍晉級全國總決賽。
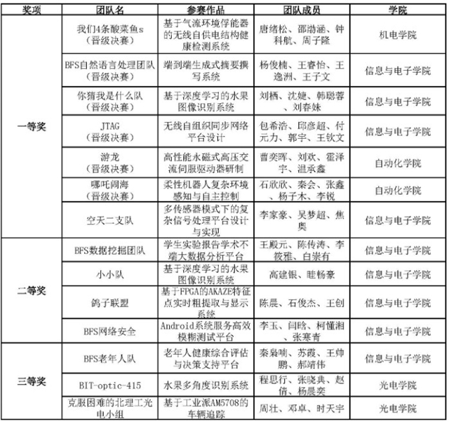
北京理工大學共獲得華北賽區一等獎7項、二等獎4項、三等獎3項,一等獎中有6支代表隊獲得晉級全國總決賽資格。

中國研究生電子設計競賽是由教育部學位與研究生教育發展中心、中國科協青少年科技中心主辦的“中國研究生創新實踐系列大賽”主題賽事之一,為系列大賽中現場參賽規模最大、人數最多、參賽范圍最廣的高水平、標志性競賽。首屆競賽由清華大學在1996年發起,經過20余年發展,目前已覆蓋全國300多所電子信息類研究生培養高校及科研院所,在培養青年創新人才綜合素質和人才培養模式改革方面發揮出巨大作用。
附北京理工大學獲獎隊伍名單及晉級全國賽資格:

分享到:
