首都大學生學習貫徹黨的十九大精神主題創作展在北理工隆重舉行
發布日期:2018-01-05 供稿:學生處 攝影:學生處
編輯:耿慶磊 審核:徐貴寶 閱讀次數:
2018年1月4日,“共譜十九大贊歌,開啟新時代夢想”首都大學生學習貫徹黨的十九大精神主題創作展在我校體育館舉行。北京市委教育工委委員、北京市教育委員會副主任李奕,北京教育音像報刊總社黨委書記兼社長李開發,北京市委教工委、市教委政策研究與法制工作處處長王艷霞,北京教育音像報刊總社副社長孟科軍,北京理工大學紀委書記楊志宏及相關部門負責人出席開幕式。全市各高校負責人及獲獎學生代表參加開幕儀式。

本次活動由北京市委教育工委、北京市教委主辦,北京教育音像報刊總社承辦,北京理工大學協辦,旨在發揮學生專業優勢和培養學生文學藝術素養,通過藝術表達來展現對黨的十九大精神的理解,弘揚社會主義核心價值觀,謳歌新時代、開啟新夢想。李奕、李開發分別致辭。
本次主題展覽對42所高校的一二三等獎、優秀獎獲獎作品進行了集中展示。整個展覽分別展示了微電影、平面設計、原創歌曲、攝影、手工創意五大類作品,充分體現了首都高校大學生對于十九大精神和社會主義核心價值觀的理解和詮釋。
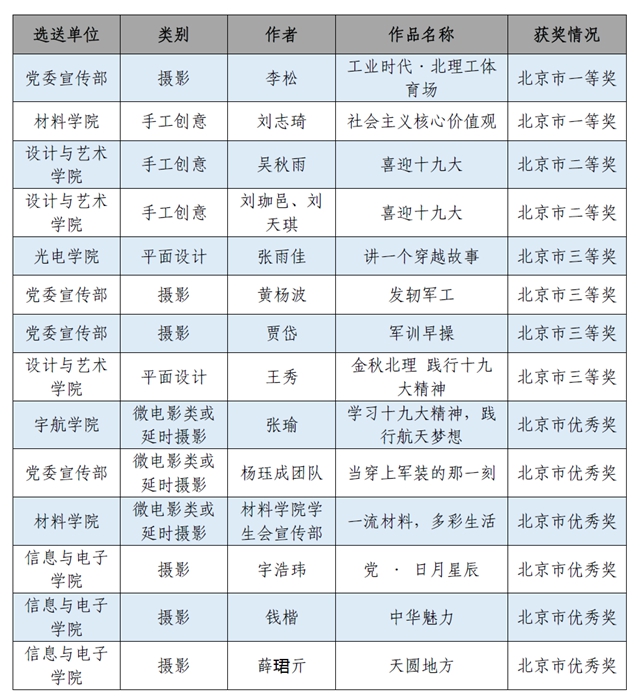
北理工學生在此次活動中共斬獲一等獎2項、二等獎2項、三等獎4項、優秀獎6項,同時我校榮獲優秀組織獎。

儀式結束后,各位領導嘉賓、來自多所高校的師生參觀了優秀作品展。
附:我校學生獲獎情況
