北理工舉辦紀念“一二·九”運動90周年歌詠比賽
發布日期:2025-12-08 供稿:校團委 攝影:校團委
編輯:王雪 審核:劉淵 閱讀次數:
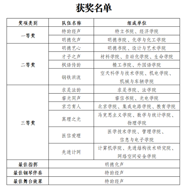
為深入學習貫徹黨的二十屆四中全會精神,傳承“延安根 軍工魂 領軍人”紅色基因,激發全校師生的愛國熱情與民族自豪感,12月6日,北京理工大學紀念“一二·九”運動90周年歌詠比賽在良鄉校區文博中心大劇場舉行,來自29個基層團委的12支代表隊的1000余名師生共上“舞臺上的大思政課”。校黨委副書記楊帆出席活動,學生工作部、校團委、書院黨委、學生服務中心負責人,各學院、書院分管學生工作負責人,附屬實驗中學師生代表參加活動。

活動以“奮進新征程,建功‘十五五’”為主題,圍繞“崢嶸歲月民族曙光”“夯基筑業砥礪建設”“改革春潮時代新篇”“同心筑夢擔當偉業”四個篇章展開,將音樂賞析、情景表演、主題朗誦、舞蹈敘事有機融入合唱表演,以一臺生動的“音樂思政課”,深情回顧黨的奮斗歷程,謳歌偉大時代精神。活動特別邀請了中央民族大學舞蹈團帶來舞蹈《初心》、北京工商大學舞蹈團帶來舞蹈《青春之歌》,現場掌聲如潮,氣氛熱烈。

為深入學習貫徹黨的二十屆四中全會精神,北京理工大學學習貫徹黨的二十屆四中全會精神青年師生宣講團聘任儀式同時在現場舉行。

奮進新征程,建功“十五五”,當美育與德育同頻共振,紅色基因浸潤人心,蓬勃朝氣盡情綻放,師生以嘹亮歌聲和深情演繹,將澎湃青春動能注入學校高質量發展新征程。
